注意:访问本站需要Cookie和JavaScript支持!请设置您的浏览器! 打开购物车 查看留言付款方式联系我们
初中电子 单片机教材一 单片机教材二
搜索上次看见的商品或文章:
商品名、介绍 文章名、内容
首页 电子入门 学单片机 免费资源 下载中心 商品列表 象棋在线 在线绘图 加盟五一 加入收藏 设为首页
 商品分类
※ 电子制作套件 ※
入门初学套件· 单片机应用套件
无线对讲话筒· 数字钟数字电路
收音功放套件· 功放套件
电话门铃电平· 万用表电源
LED节能灯套件· 遥控开关报警
竞赛实训设计· 传感器类套件
贴片练习套件· 显示屏套件
※ 电子实验套件 ※
单片机编程器· 初学实验套件
单片机产品· 实验板元件
LCD模块下载· 面包板
※ 电子工具 ※
仪器仪表· 电钻/钻头
焊接固定· 镊钳螺丝刀
工具套装· 元件盒胶袋
※ 电子电路板 ※
万能线路板· 感光敷铜板
收音功放成品· 其它成品板
单片机类光板· 印刷电路光板
※ 电子元器件 ※
电阻· 电容
电位器可调电阻· 二极管
三极管· 发光二极管
可控硅· 场效应管
电感线圈· 晶振滤波器
蜂鸣压垫片· 保险管灯泡
数码管点阵· 继电器干簧管
※ 贴片元器件 ※
贴片二极管· 贴片电阻/容
贴片三极管· 贴片常用IC
贴片40/74系· 贴片电感开关
贴片单片机·
※ 五金塑胶线材 ※
开关· IC插座
插头插座· 杜邦插接件
旋钮· 热缩管
电动机· 电子导线
连接线· 散热片
螺丝弹簧· 电池盒扣
电子制作盒·
※ 集成电路IC ※
单片机芯片· CD40系列IC
配单片机IC· 74LS系列IC
74HC系列IC· 运放耦合器
收发功放IC· 电源稳压IC
音乐动物IC· LED芯片
※ 模组传感器 ※
特色传感模块· 无线模块开关
传感测试探头· 气温湿传感器
※ 日常电子产品 ※
电源变压器· 图书管资料
功放收音机· 其它产品
喇叭· 音响炮筒
※ 特价电子 ※
新品优惠· 特价商品
库存回收· 停止供货
当前位置: 首页 >>> 【图片版】 【图文版】 【文字版

注:为了提高网速,图片可能被压缩! 图片仅供参考!
平面旋转LED点阵板A
商城价格:¥5.00 元  免费注册有礼送
贵宾价格:¥4.25 元  加入贵宾更优惠
单件重量:5 克(仅供参考,包装重量另计)
  货源充足 支持零售   加入收藏  我要评论
点这里将商品放入购物车 

如果您喜欢该商品,您可以放入购物车!当您选好商品后,您可以留下您的地址和电话并提交订单,本站会按顺序处理!

请您放心,提交订单并不表示必需购买。 提交订单仅仅是信息交流的一种方法,仅仅只代表了您临时的潜在需求,您完全可以决定不购买,并且不需要任何理由。

注:本站图片仅供参考!因各种原因,图片与实物不一定相符,不便之处敬请谅解!我们会尽快改良!

平面旋转LED点阵板A    功能介绍:
1、可以静止显示多个英文或者汉字,可以滚动显示100个汉字(200个英文)的广告内容。
2、显示内容在一个平面以圆型悬空展示,四周围观的识字的人员都能读懂显示内容。
3、耗电量极小,3V、5V伏供电可选,用电池供电建议选用低电压芯片(转速较慢,会有轻微闪烁)。
4、适合商场柜台、店铺、地摊、夜市等广告展示用,也适合业余爱好者制作自我欣赏。
5、8级亮度可调,1800mah电池充一次电在适中亮度时,每天运行2小时,可以运行6天。

特点介绍:
1、0.8mm厚超轻超小的条型电路板装上贴片发光二极管,圆角线路板,使用安全;
2、采用本站STC12系列单片机芯片,需用本站单片机开发板更改显示内容,用户必需懂单片机;
3、本站有配套的文字、图片转换成数据代码工具,源程序已经公开,本价格已经包含这些费用。
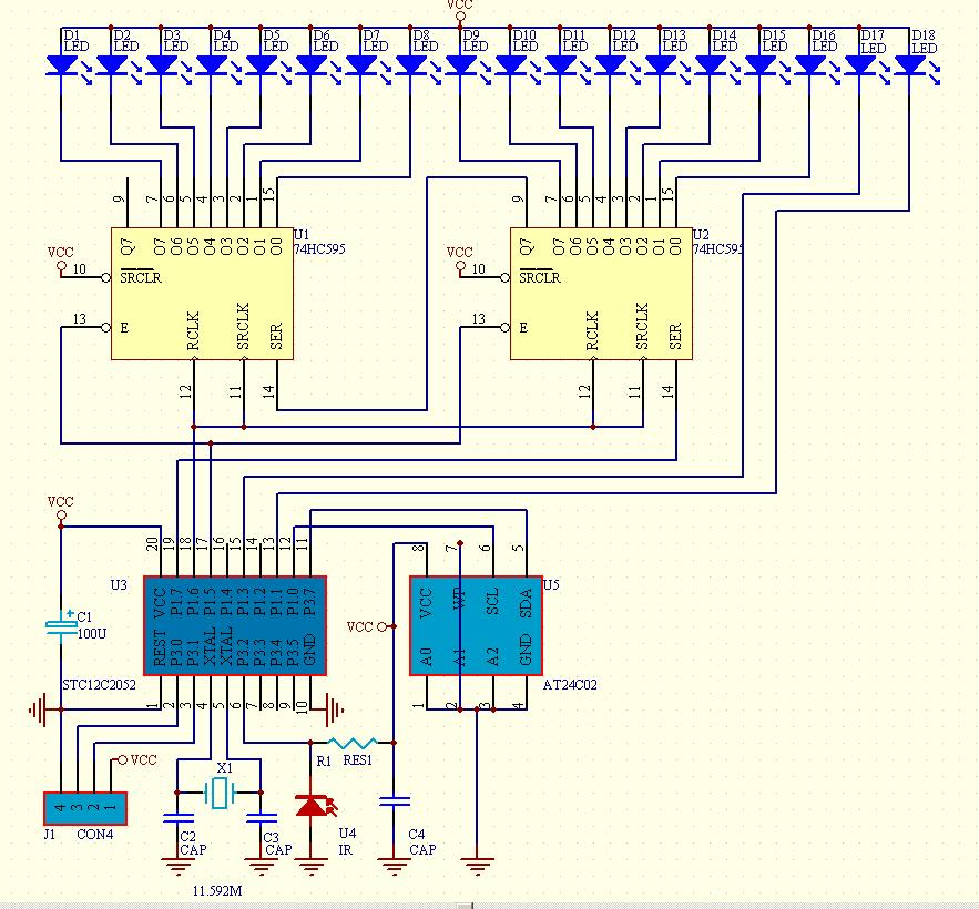
4、电路原理图广告内容滚动显示,显示亮度可调,4052可储存近100个汉字!
5、夜晚使用时可以用低亮度,本产品不适合在白天太阳光下工作。用户自行开发改装者除外。

安装示意图如下图所示:

没有元件的朋友可以直接购买本站的套件/0/s---2518--.htm

责任说明:
套件就是还需要自己装配,包括电子元件焊接、塑料盒挖孔开洞、打螺丝定位固定等等都需要依靠经验的复杂动作。本套件必须用户具有相当的电子技术、单片机技术以及实践动手能力,本套件提供全部元件(电路板、单片机芯片、595串行输出驱动芯片、红外发射管、红外接收管、贴片发光二极管、电动机、电路板连接器、晶振、贴片电容、贴片电阻、盒子(白色或者红色)、固定螺丝)和电路原理图,电刷需要自制,如要改装成无线输电方案,也请自行准备相关元件!用户必须明白,可能会由于各种意想不到的原因,导致装配不成功而面临惨重失败,五一电子不承担任何损失,万一不成功,我们会建议您再买一套。如果要请本站帮用户组装一部分内容,每台加收20元制作费。

提示:
1、电刷可以用较长的元件引脚、或者0.5mm的铜线自行加工,请注意,电刷两电极之间一定要加短路保护,因为距离近,在调试时会难免有短路。
2、用电刷供电,如果电刷压力大并且转速快,会很容磨损电路板上的电刷轨道,建议自制轨道给电路板供电。
3、用电刷供电会有一定的噪音,会对转速有一定的影响,如果不是要用电池供电,请尽量选用5V供电套件,方便日后改装成无线输电转板。
4、无线输电的不足之处在于成本高、效率低,但又具有无电刷噪音、转动更平稳等优点。(转动更平稳同时显示内容也会更平稳。)
5、仅管本LED转板体积小,重量轻,但是仍然需要做重心校正处理,否则,电动机转动时会振动。重心校正可以加大焊锡点,改变电解电容的安装位置。
6、重心校正的方法:将线路板中间的大孔穿入一根细铁线(用锈花针挂起来也行),在重力的作用下,那一边向上转就说明那一边轻。
7、再次申明:不懂电子、单片机者请不要购买本套件,自己没有备用元件、没有齐全工具者不要购买本套件,装不好不能报怨本站!

请注意:本商品和49.99元的《平面旋转LED点阵套件》原理图、元件、程序全部相同,区别在于电路板不同,成本稍高,发光二极管的位置有尽量的向外移动,站长个人觉得这样会可能会好看一些。显示字符的效界大家可以看照片,购买时请注意。另请注意:本商品出售的是元件包,不是成品。平面点阵的电路原理图请点这里。


查看和发表评论
管理员一般会在8-48小时内回复,会删除无意义的留言以及重复留言,请保证留言标题清晰,内容明确!
1、评论不代表本站观点。 另外,即使是本站原创作品,本站也不保证内容绝对正确。
2、如果您拥有本文版权,并且不想在此处发表,请书面通知本站立即删除并且向您公开道歉!

2010年优惠大酬宾:凡在本商城免费注册并且提交订单购买商品者,本站都会例行赠送《电脑钻孔的万能线路板一》一块! 查看详情
本站协议 | 版权信息 |  关于我们 |  本站地图 |  营业执照 |  发票说明 |  付款方式 |  联系方式
深圳市宝安区西乡五壹电子商行——粤ICP备16073394号-1;地址:深圳西乡河西四坊183号;邮编:518102
E-mail:51dz$163.com($改为@);Tel:(0755)27947428
工作时间:9:30-12:00和13:30-17:30和18:30-20:30,无人接听时可以再打手机13537585389